402永利集团官网入口
学校主页
网上办事大厅
首页
永利概况
+
学院简介
领导班子
机构设置
师资队伍
+
师资简介
专任教师
兼职教师
客座专家
本科教育
+
教育教学
专业建设
课程建设
教材建设
教学研究
合作实践
创新创业
研究生教育
+
学位点简介
导师队伍
研究生培养
研究生管理
学术活动
学科建设
+
重点学科
学科平台
科学研究
校企合作
学术交流
永利集团
+
组织机构
党章党规
党建动态
学生工作
+
学生机构
管理制度
学团工作
心理健康
征兵工作
招生就业
+
招生简章
就业信息
就业指导
认证评估
+
师范认证
工程认证
审核评估
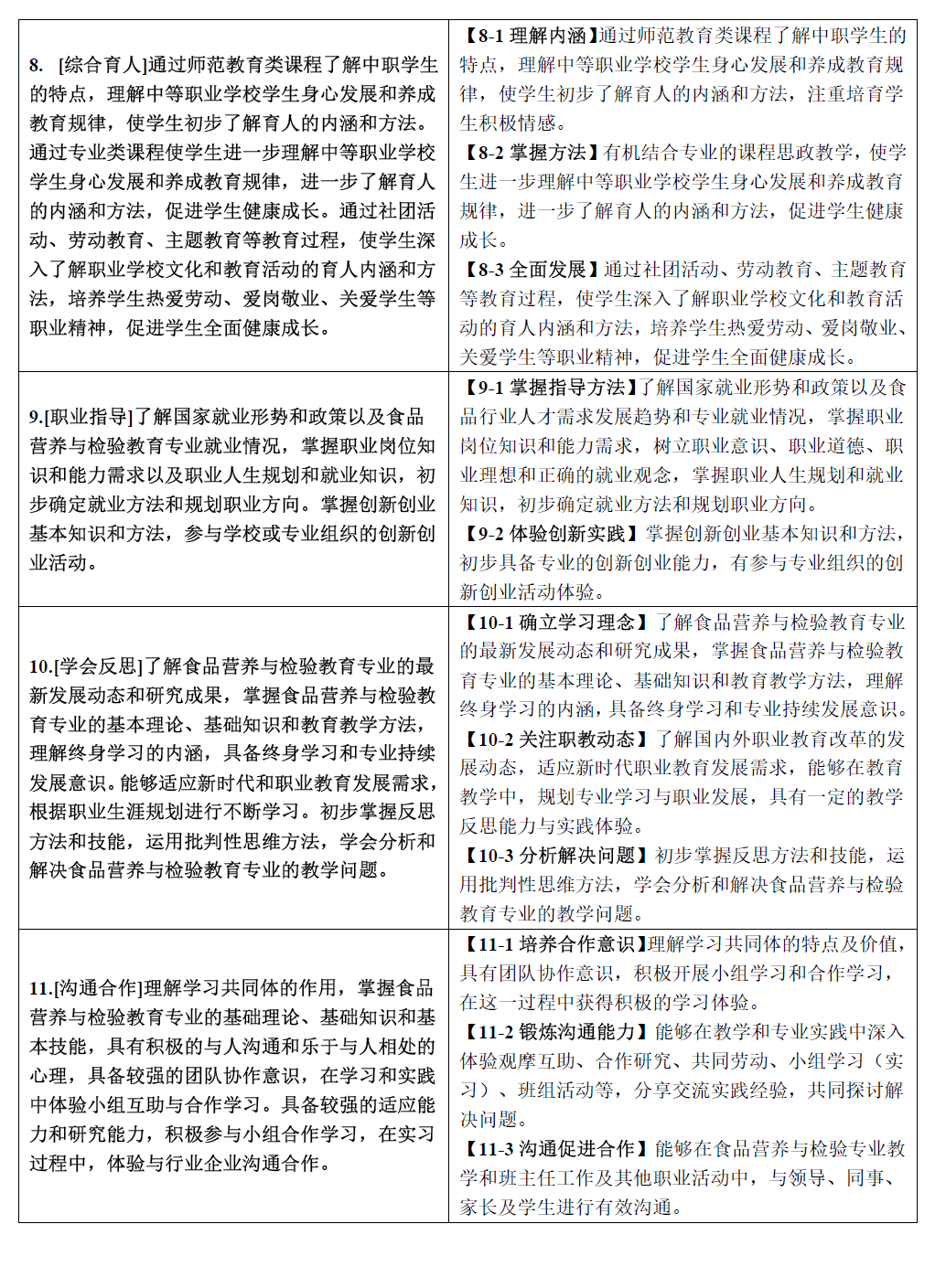
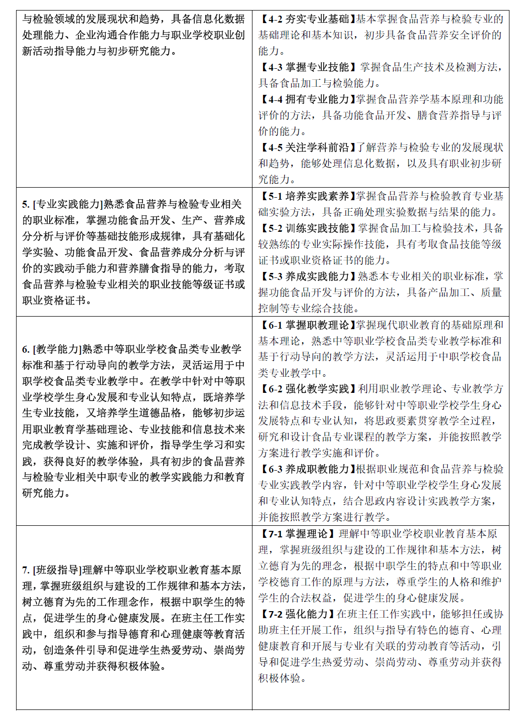
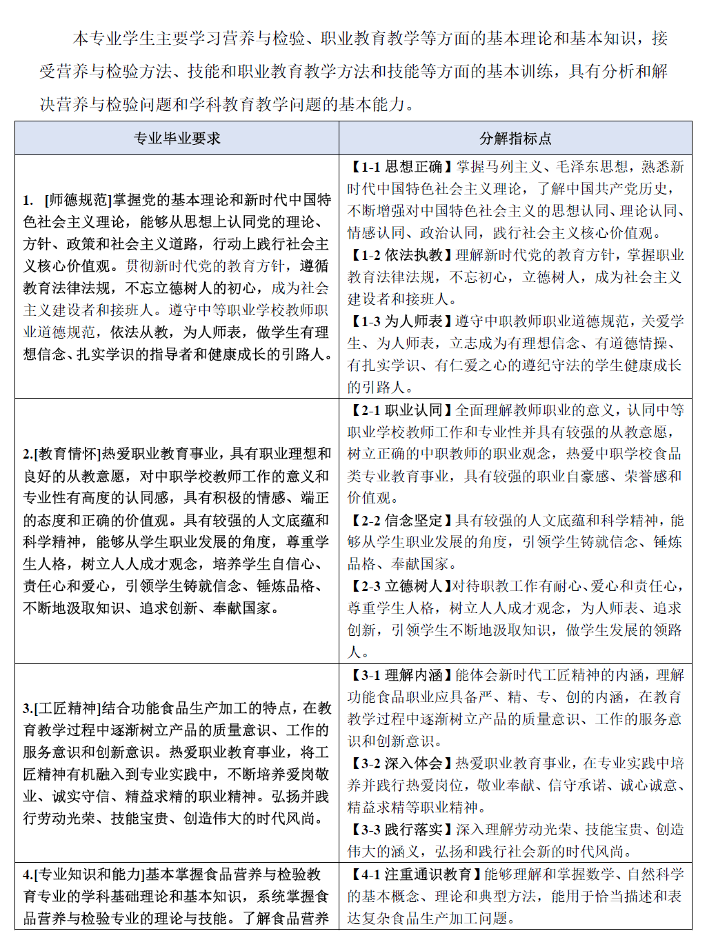
食品营养与检验教育专业毕业要求
来源:
毕业要求
2021/07/09